Sarah Jean Durham-Simonelli

Hi, I'm SJ.

I started by building websites:
now I build brand-based organizational health.

I'm a passionate senior leader with proven experience across multiple domains. I drive results through strategic integration of customer empathy, brand positioning, technology, and culture. I've always focused on people: UX is about the total experience of your customer and team, and empathy is essential to making the right decisions.

I specialize in resourceful innovation. I challenge teams to view constraints not as blockers, but as design parameters that force clearer, more creative solutions. I prioritize data over trends and function over flash to ensure every initiative directly serves the organization's bottom line.

This is my resume.
This is an unabridged and vanilla formatted version of my resume.

Impact by the Numbers

(Click to see context)

Featured Deep Dives

Strategic & operational architecture for scaling brands.

Project: Custom PLM & Data Architecture

The Challenge: Manual Chaos

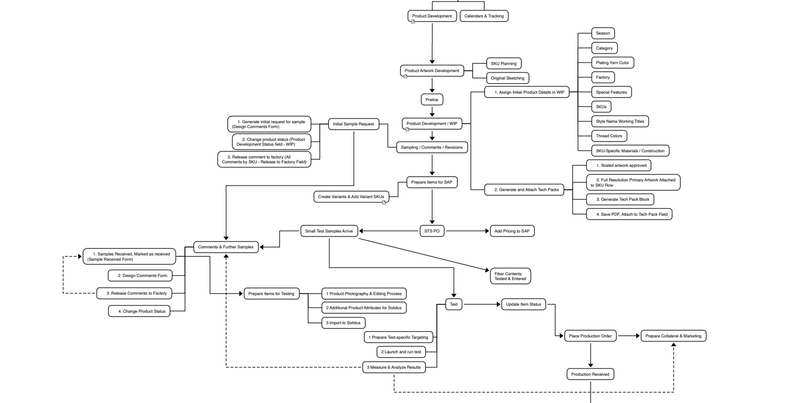
The Problem: As Sock It to Me scaled, product development was managed through fragmented spreadsheets, chaotic email threads with factories, and disparate folders. There was no ERP and no single source of truth. This messy workflow slowed time-to-market and required significant manual headcount just to manage data entry for thousands of SKUs.

The Solution: I architected a custom Product Lifecycle Management (PLM) system using Airtable that served as the permanent operational backbone of the department.

Key Innovations

  • Centralized Communication: Moved factory communication out of email silos and directly into the app, permanently linking comments to specific product rows.
  • Automated Tech Packs: Built a scripted block (see screenshot) to auto-generate PDF tech packs, eliminating hours of manual designer work.
  • DTC Testing Loop: Integrated a "Test" phase where designs were validated via DTC pre-orders before wholesale commitment.

Operational Impact

  • Speed to Market: Reduced the end-to-end development lifecycle from 18 months to 6 months.
  • Headcount Efficiency: Automated administrative tasks, allowing the team to scale volume without linear headcount growth.
  • Single Source of Truth: Achieved 100% data consistency across Sales, Marketing, and Ops.

Project: Building the Vvolt Brand

0 to 1 Brand Development

The Challenge: The e-mobility market was saturated with "tech-bro" specs and generic imports. We needed a brand that felt human, accessible, and distinct.

The Strategy: I led the strategic definition of our core archetypes ("The Trendsetter," "The Commuter") to build a voice that was "Nerdy but Accessible."

Deliverables & Outcomes

  • Brand Architecture: Defined the "Why" (Ability, Access, Society) that anchored all marketing decisions.
  • Visual Identity: Directed the creation of a modular design system (Typography, Color, Photography Style) tailored for digital scale.
  • Commercial Result: The cohesive brand story was instrumental in securing early press and achieving $1M in first-year revenue.

This is Some of My Work

A mix of selected experiences, technical depth, and strategic wins.

Vvolt

COO / Director

Founding executive leader driving the company from concept to commercial success. Bootstrapped to $1M first-year revenue without external funding.

  • Achieved monthly profitability milestones despite high-COGS constraints.
  • Defined core organizational values and brand strategy.
  • Oversaw operations, hiring, and CX structure.

Sock It to Me

Head of Marketing

Led end-to-end transformation of the e-commerce presence. Resulted in 57% revenue growth and increased retention by 67%. Grew DTC customer base by 153%.

  • Streamlined product development to decrease time-to-market.
  • Managed digital marketing with 6x (600%) average ROAS.

Singapore Math

Marketing & Tech

Spearheaded project to migrate and overhaul data synchronization automations. Boosted efficiency and strengthened brand competitive edge.

Technical Toolkit

Shopify / Liquid Generative AI / LLMs HTML5/JS IPAAS TypeScript Salesforce M (Power Query) Tailwind CSS Power BI

Development & Design

  • AI-Assisted Coding (Copilot/Cursor)
  • Firebase
  • HTML5 / CSS3 / JavaScript (ES6+)
  • TypeScript / Tailwind CSS
  • PHP / Ruby
  • Figma / Adobe XD
  • Adobe Creative Cloud (Ps, Ai, Id)
  • Mermaid (Diagramming)
  • Git / VS Code / CLI friendly

Data & Analytics

  • LLM Data Synthesis & Analysis
  • Power BI / Data Studio / Tableau
  • M (Power Query) Language
  • Google Analytics (GA4)
  • Excel / Google Sheets (Expert)
  • Cohort Analysis
  • Financial Forecasting

Platforms & CRM

  • Salesforce / HubSpot / Pardot
  • Shopify / Magento / Solidus / Open Source Ecom
  • Mailchimp / Klaviyo
  • Zapier / Make (Integromat)
  • MS PowerAutomate

Strategic Leadership

  • Organizational Development
  • Process Optimization
  • Cross-Functional Team Leadership
  • Budget Management
  • CX Analysis
  • Mentoring & Team Development
  • Project Management

Profiles Across the Web

At these (probably outdated tbh) professional site profiles, you can find other/more information that will eventually find its way here. Or validate that I'm a person that actually exists.

Things People Have Said About Me

Pretty much all of this is also on LinkedIn.

"I've worked closely with Sarah Jean in leadership roles at both Singapore Math and Sock It to Me. Her expansive knowledge of branding, marketing, systems technology, and management make her one of the most effective problem solvers I've ever met. I mean, she's a marketer who can code! ... She is also a great team leader whose passion for her work is truly inspiring. I enthusiastically recommend Sarah Jean."

"Her understanding of branding, ecommerce, and data-driven strategy helped develop the company, our team, and my own professional goals. When she was hired, there was no marketing department. She built the strategy and team from the ground up, incorporating existing core values into each aspect."

"Sarah Jean's sheer enthusiasm for the company's culture, marketing knowledge and core hardworking ethic helped to make her department one of growth and innovation."

"Sarah is a brand warrior for the little guy. She has a knack for taking a company's brand and exceeding their expectations without batting an eye."

Context... below are things people said about me 7+ years ago that give insight to my growth beyond design and development.

"She is one of those rare designers fluent in both design and code... Empire Covers is lucky to have Sarah on board."
Ryan Draving
"She may be a web developer, but she gets the business side of things, too. I'm always glad when a potential opportunity to work alongside her comes my way."
Frank Fumarola

SJ: The Human

What I'm Like

I'm an enthusiastic, outdoors-loving, sociable nerd. I care deeply, I try hard, and I love making people laugh. I never give up, and I always want to do better. I believe everyone has potential to grow and accomplish whatever they want, with hard work and support from those who care about them. I'm always looking to learn something new, get better at what I know, and find the answers to things I don't know. I'm self-directed, but I'm not afraid to ask for help, and I'm not too proud to admit I've made a mistake. I'm unapologetically honest and straight forward, and I trust others will be the same with me. I'm a bit messy, a bit loud, but I'm always my authentic self.

A Brief Timeline of Relevant-ish Things

  • 1996 | my family got the internet, and I immediately learned what "View Source" was. Web rings were my first taste of digital marketing. 10 points if you remember web rings.
  • 1997 | my computer science teacher saw me making dragons with the spray paint tool in MS paint after finishing my assignment in 5 minutes, and gave me a pirated copy of Photoshop.
  • 2000 | I got paid minimum wage to build my first professional website for a local furniture company over the summer.
  • 2003 | went Mac, never looked back.
  • 2006 | got my BFA in graphic design from a women's college that doesn't exist any more (Villanova absorbed it).
  • 2007 | started as "customer service / web designer" hybrid role at Empire.
  • 2012 | started consulting, moved across the country to where most of the good digital work was.
  • 2014 | hired as a "Turducken" (yes that was in the job posting) to start a marketing department under the mentorship of a former Pepsico executive.
  • 2017 | added "Mom" to my credentials.
  • 2020 | survived a pandemic and riots and my state burning, started working for Showers Pass and Vvolt (yes at the same time; same owner).
  • 2021 | added another "Mom" notch in my belt.
  • 2023 | moved back across the country to where houses are affordable and all my family lives. Started consulting for Singapore Math
  • 2024 | my mom recieves an official ALS diagnosis. I downgrade my job responsibilities to be available and help out.
  • 2025 | I started and then paused ReWonder (but got a grant, so that was validating).

Things I Like

  • Food: Eating, cooking, sharing, discovering. Nutrition, flavor, culture. Don't ask me to pick my favorite food, that is cruel.
  • Family: I have a great big extended family, and I love to see them and laugh with them whenever I can.
  • Mountains, Tall Trees, and Hiking: I love being in the woods, especially on a damp warm day, where you can smell everything and the sun is sucking up the mist as you walk through the trees.
  • Road Trips: I like to get in the car and drive without a destination, for as long as I can. The more I can see, the better. The world is awesome, and there is only so much time to see it all.
  • Making Things: This has changed over time, these days it's mainly dinner, Legos and blanket forts. Professionally, I still get to make campaigns and websites, but traditionally I've loved spending time making music, drawing, writing, and coding. I am currently writing a book, but we'll see where that goes.
  • The Lord of the Rings: Middle Earth is my happy place, but I do not abide Amazon at all. I once came in 1st place in the state of Oregon for my LOTR trivia knowledge on a phone app. I will tell you about how Viggo broke his toe every time he kicks that helmet, and go off on how Sam is the true hero, and Bombadil should have been part of the extended edition. Don't even bring up the Eagles.
  • Star Trek: From TOS to The Lower Decks (including Enterprise but not The Animated Series). Janeway is my inspiration, but Garak has my admiration.

What I Look Like

A crappy selfie of SJ

This is my face when I look off into the distance pretending that there is something interesting over there.